JokerCRM

Знакомтесь, JokerCRM
CRM для недвижимости

Многофункциональная специализированная CRM система для агентств недвижимости

sign
Индивидуальная настройка

Настраивайте CRM систему самостоятельно, без программистов

sign
Современный дизайн

Приятный адаптивный дизайн CRM удобен в использовании на любом устройстве

sign
База знаний

Техподдержка и База знаний для помощи при работе с CRM системой

Профессиональное решение
для агентств недвижимости

Используйте максимум возможностей CRM системы каждый день для развития вашего бизнеса

Быстрый старт

Ежедневные обновления

Интеграции и API

Техническая поддержка

Отчеты
Отчеты и статистика
решают всё


  • уникальный конструктор отчетов
  • статистика по лидам и сделкам
  • отчет KPI
  • сквозная аналитика
sign

Контролируйте результаты

14 готовых интерактивных отчетов

sign

KPI сотрудников

Ключевые показатели эффективности работы всех и каждого сотрудника за любой период

Статистика
Сделки
Сделки, воронки

Создавайте самостоятельно воронки и настраивайте последовательность этапов

Вся информация по сделке в одном месте:
  • клиент
  • объект
  • документы
  • звонки
  • встречи
  • задачи
  • сообщения
Сделки
Сделки
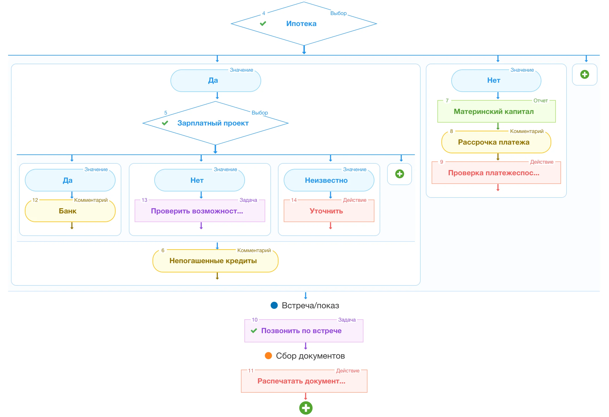
Бизнес-процессы

Настраивайте любые бизнес-процессы на различных этапах и контролируйте выполнение регламентов сотрудниками.

Расширенная настраиваемая анкета сделки. Контроль времени нахождения сделки на каждом этапе.

Удобная и наглядная канбан-доска со сделками, функции тайминга и ABC-статусы

Попробовать CRM
...
Объекты
Шахматки
жилых комплексов


Шахматки новостроек - это наглядно, удобно и понятно.

Создание новых шахматок жилых комплексов всего за пару кликов.

Автозагрузка квартир в новостройках из фидов от застройщиков.

Шахматки
Объекты
Интерактивные фасады
объектов новостроек


Создавайте интерактивные фасады жилых комплексов и планы этажей прямо в CRM
  • самостоятельно
  • без дополнительных программ
  • без специальных навыков
sign

5 минут

Занимает создание фасада и отрисовка квартир на плане этажа

Задать вопрос
Интерактивные фасады
База объявлений

Находите подходящие варианты недвижимости на досках объявлений Авито, Циан, Домклик, Яндекс, Н1 и других прямо из CRM.

Используйте расширенный фильтр, поиск по выделенной области на карте, подборы и личные списки. Переносите объекты в свою базу одним нажатием.

База объявлений
Avito
MegaFon
Циан
Roistat
WhatsApp
UIS

и еще десятки готовых интеграций с CRM

Удобный интерфейс
когда всё под рукой


Адаптивный дизайн

PWA приложение для смартфона

Интеграция с мессенджерами

Push уведомления

Корпоративный чат

Заказать тест-драйв
... ...
... ...
Обучение
в процессе работы


CRM система содержит множество подсказок и подробные обучающие статьи с видеороликами в Базе знаний.

Техническая поддержка и наш ИИ-бот всегда ответят на все ваши вопросы в модуле Поддержка

Обучение

Сфокусируйтесь на важном,
а остальное доверьте JokerCRM

CRM система берет на себя всю рутинную работу: автоматическую проверку, уведомления сотрудникам, своевременные напоминания и контроль выполнения.

Искусственный интеллект составит за вас привлекательное описание объекта недвижимости.

Автоподборы, проверка ошибок на досках объявлений, поиск дублей, анализ качества базы объектов, сравнение с конкурентами и контроль собственников. Оправляйте презентации объектов, подборы недвижимости и отчеты для клиентов на электронную почту или в мессенджеры из CRM в один клик.

Попробовать CRM
Пример отчета
Телефония и
мессенджеры

Все звонки с записями разговоров.
Полная история звонков и переписки в карточке клиента и внутри сделки.

Телефония
Кредитный рейтинг

Проверка кредитоспособности клиента из CRM в пару кликов.
Подробный отчет по кредитному рейтингу и актуальный показатель скоринга.

Кредитный рейтинг
Солидные презентации

Создание привлекательных презентаций объектов недвижимости из CRM.

Настраивайте внешний вид и содержание презентаций под себя.

Попробовать JokerCRM
Презентации
Модуль Тестирование

Проверяйте уровень знаний ваших агентов.
Автоматическое назначение и проверка тестов для групп сотрудников.
Подробные результаты тестирований в CRM.

Тестирование

Наши тарифы

Базовый 6 000/ месяц
  • Базовые модули (25)
  • до 2 500 объектов
  • Техподдержка и обновления
  • Сайт агентства
  • Быстрый запуск
Оптимальный 12 000/ месяц
  • Основные модули (48)
  • до 5 000 объектов
  • Техподдержка и обновления
  • Сайт агентства
  • Интеграции
Премиум 18 000/ месяц
  • Все доступные модули (68)
  • до 10 000 объектов и более
  • Приоритетная техподдержка
  • Сайт агентства
  • Интеграции и API
Решать вам!

Мы предлагаем испытать систему в работе,
только так вы получите самое объективное представление о ней

Заказать тест-драйв

Отзывы клиентов JokerCRM